网友评分:5分
交警12123最新版本是官方打造免费下载交警12123下载app,功能全面涵盖互联网服务平台个人用户注册,以及机动车、驾驶证、违法处理等业务的预约、受理与办理,还能提供交通安全信息查询、业务告知提醒、业务导办和道路通行服务,为解决日常交通业务需求,有相关需求的用户,可到绿色资源网下载体验这款官方交通服务工具。
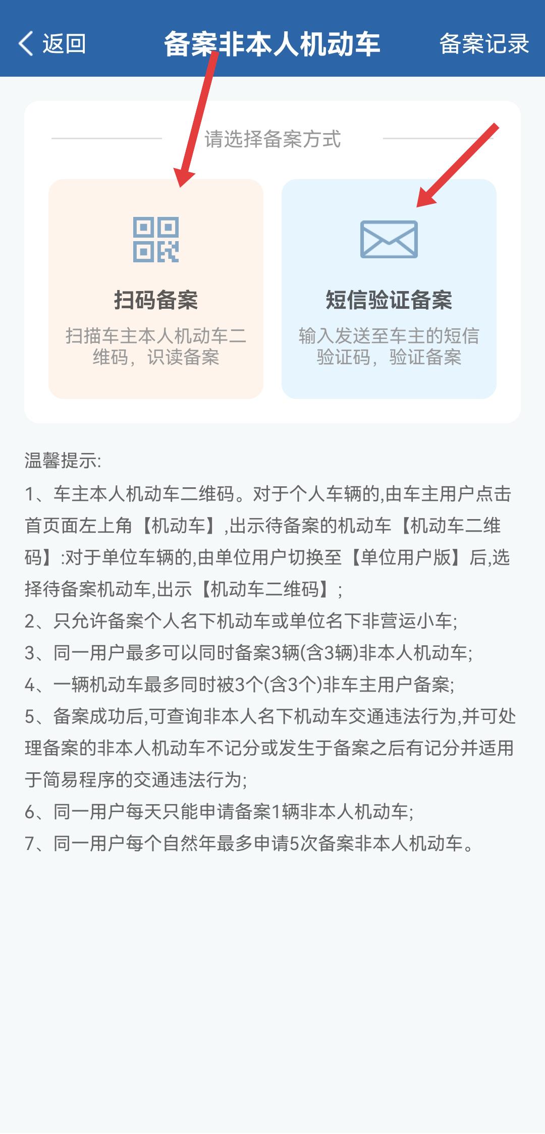
1、需要打开交管12123APP首页,然后找到并点击备案非本人机动车的选项,进入备案的流程。

2、在备案非本人机动车页面,可以选择备案方式扫码备案或短信验证备案,按照提示进行操作。

3、我们这边选择扫码备案进入刷脸认证页面,勾选同意认证服务协议后点击开始认证,完成人脸识别验证。

交管12123app是公安部构建的面向公众的互联网交通安全综合服务管理平台,通过网页、手机APP、短信、语音电话等多种方式,提供10大类130余项在线服务。公众在互联网交通安全综合服务管理平台实名注册并开通账号后,可办理自主预约驾驶人考试、提前预约机动车检验、预选机动车号牌、申请补换领牌证、缴纳交通违法罚款等业务;公安交管部门也能通过平台主动推送机动车年检、驾驶证审验、交通违法记分等信息,告知提示车主和驾驶人;公布驾校培训质量(包括考试合格率、交通违法率、肇事率)、考场考试计划、机动车选号号段等信息,增强服务管理透明度等。
1、进入交管12123官网,点击注册按钮;
2、接下来选择注册地,按照步骤即可完成操作。
1、通过本站下载并打开交管12123app,登入;
2、登入之后再首页点击【车辆状态】,位于首页左上方;
3、在我的机动车车辆状态中点击下方的【箭头】打开更多弹窗;
4、进行机动车备案,选择右下角的【非本人机动车】备案点击处;
5、然后使用扫码或者短信验证备案,这里以短信验证为例;
6、输入要备案的非本人机动车车牌号码和发动机号后六位,然后选择跟车主的关系,获取验证码,提交等待审核即可!
1.实现网上办牌办证
群众通过平台,可随时随地、轻松办理自主预约驾驶人考试、提前预约机动车检验、预选机动车号牌、申请补换领牌证、缴纳交通违法罚款等业务。群众办牌办证网上申领、网上缴款、邮政寄递。平台还提供办牌办证、交通违法处理、交通事故处理等各类业务办理指南、咨询互动服务,解答群众办事疑问。还可实现医院网上提交驾驶人体检证明、汽车销售服务店办理临时行驶号牌、驾驶人培训机构办理驾驶证申请等多元化、一站式服务。
2.异地办理车管手续
平台开通后将使办事手续得到简化,取消业务申请等纸质材料,建立网上提交申请信息,网下审核材料、制作牌证、交付寄递的全新工作机制,推行网上网下综合服务。破除地域限制,实现全国范围的跨地域信息交换和网上服务漫游,由“服务跟着管辖属地走”转变为“服务跟着群众走”,方便群众异地办理相关业务。注重延伸服务,与财政、银行、邮政合作,实现业务办理、网上缴款、寄递交付一体化;平台延伸至汽车4S店、驾校、医院等与交通管理相关的单位和场所,实现一网办理业务。
3.随时查询违法信息
在获取信息方面,群众通过平台,可随时查询、动态掌握机动车、驾驶证、交通违法等个人相关信息。及时了解路况、危险路段、道路施工、恶劣天气注意事项等信息,以便合理规划出行时间、路线,安全出行。公安交管部门还通过平台主动推送机动车年检、驾驶证审验、交通违法记分等信息,告知提示车主和驾驶人;公布驾校培训质量(包括考试合格率、交通违法率、肇事率)、考场考试计划、机动车选号号段等信息,增强服务管理透明度;向客货运和危化品运输企业、校车管理单位等通报和抄告交通事故、交通违法等信息,促进交通安全源头管理。
1.服务号码为何统一“12123”?
使用全国统一的“12123”号码,不但方便群众记忆,又能提高政府公信力。作为公安交管部门对公众统一的服务标识,能树立在公众意识中有品质、有规模、服务意识强、值得信赖的形象。采用全国统一服务后,手机短信将能发送至全国范围车主、驾驶人等交通参与者,彻底解决外省市手机告知服务不到位的问题。另外还能节省群众资费,根据国家有关规定,拨打全国统一的公益类服务短号,仅需支付市话通讯费。
2.如何通过平台预约考驾照?
预约服务方面,围绕驾驶人培训考试制度改革,实行互联网驾驶人自主考试预约。车管所在网上公开考试安排计划,考生可根据考试计划通过互联网、电话、车管所服务窗口等渠道,自主报名预约考试,选择考试日期和考试场次。系统将根据考生上一次考试时间、提出预约申请日期等情况,自动、公平计算考生排序,保障考生约考权益,促进驾考廉洁公正。平台还将对接机动车检验机构,方便车主提前预约机动车检验时间和检验地点。对于车主按照提前约定的时间前往检验机构的,检验机构将优先安排检验,减少群众排队等候时间。
3.可通过哪些渠道使用平台?
为适应不同年龄阶段、不同文化层次、不同习惯偏好、不同生活环境群体的服务需求,平台提供网页、手机APP、短信、语音等多种服务渠道。
网页服务通过研发统一的互联网综合服务平台应用软件,使用122.gov.cn网络域名,以网页方式对外提供服务。
手机APP服务通过研发全国统一的“交管12123”APP,覆盖苹果(IOS)和安卓(Android)两大主流手机操作系统。
语音服务通过与中国电信、移动、联通三大运营商合作,采用整体外包、远端坐席或自行建设三种模式,由互联网综合服务管理平台提供数据接口,实现语音电话提供交通安全综合服务。
短信服务通过研发统一的短信平台软件,连接中国移动、联通、电信三大运营商短信网关,使用12123号码发送短信,提供业务告知、警示教育等信息推送服务。
交警12123作为一个互联网交通服务平台,为车主提供了高效便捷的服务体验。无论是预约考试,还是处理交通违法信息,用户均可通过简单的操作完成,不再需要亲自前往部门办理。借助现代化的信息技术,交警12123为广大的车主朋友们送上了极大的便利,值得下载体验。
v3.3.2版本
解决已知问题,优化用户体验
v3.1.1版本更新内容:
修复已知问题,提升用户体验