海平线软件 / 下载安全软件,信赖海平线
海平线软件

您的位置 > 游戏攻略 > 阴阳师 >

阴阳师

  • 阴阳师消费问题怎么解决_阴阳师手游

    2026-01-15

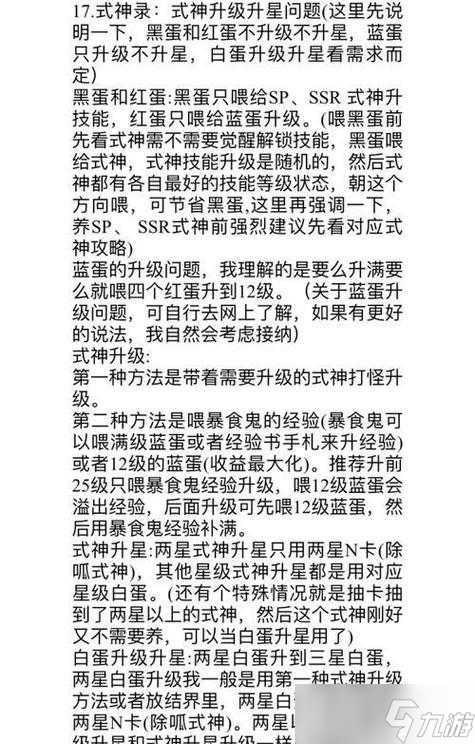
    在当前的手游市场中,《阴阳师》以其唯美的和风画面、丰富多样的式神收集以及策略性十足的战斗玩法,吸引了大量玩家。但是,随着游戏的深入,许多玩家也面临着一个共同的问...

  • 阴阳师防御结界挑战攻略_如何高效突破

    2026-01-14

    在《阴阳师》这款风靡一时的策略卡牌游戏中,防御结界挑战是考验玩家战斗策略和队伍搭配能力的重要环节。如何有效突破结界,成为了不少玩家心中的难题。本文将为您提供一套...

  • 阴阳师大蛇金鳞怎么获得_阴阳师攻略

    2026-01-14

    阴阳师这款游戏中,大蛇金鳞作为重要的游戏资源,常常被玩家们所追逐。它不仅在角色培养中发挥着至关重要的作用,还能用来换取珍贵的游戏物品。接下来,我会详细介绍获取大...

  • 阴阳师星灭级数提升技巧_阴阳师攻略

    2026-01-13

    《阴阳师》作为一款深受广大玩家喜爱的策略角色扮演游戏,其中角色的培养是游戏的一大乐趣所在。星灭是游戏中的一个特殊角色,升级与提升不仅需要策略,还需要一定技巧。如...

  • 阴阳师手游_代码输入攻略

    2026-01-13

    在《阴阳师》这款游戏中,阵容配置是决定胜负的关键因素之一。而代码输入方法,为玩家提供了个性化和快速调整阵容的途径。本文将全面介绍《阴阳师》配置阵容的代码输入方法...

  • 阴阳师巡音巡夜玩法攻略_阴阳师手游

    2026-01-13

    《阴阳师》作为一款深受欢迎的策略角色扮演游戏,其丰富的玩法和精致的画风吸引了不少玩家。“巡音巡夜”作为游戏中的一个特色玩法,对策略和阵容搭配有较高的要求。本篇文...

  • SP式神_淬火重生

    2026-01-13

    《阴阳师》全新SP式神即将上线!,砺刃塑心,淬火重生!据阴阳师官网消息,不久之后阴阳师的全新SP式神将上线,从宣传图来看这次出场的式神是SP级的鬼切;“我即是斩...

  • 阴阳师废弃御魂价值解析_阴阳师手游

    2026-01-12

    踏入神秘的《阴阳师》世界,你是否曾为御魂的废置而困惑?众多勇士或许未曾触及这一神秘领域。今日本小编将为你揭开阴阳师御魂废置的神秘面纱,带你领略其独特玩法与强大作...

  • 阴阳师9楼快速打怪方法_阴阳师手游

    2026-01-12

    在《阴阳师》这款风靡的策略卡牌游戏中,玩家经常会遇到各种挑战,其中9楼的快速打怪方法成为了许多玩家讨论的焦点。本文将深入探讨如何在不牺牲游戏乐趣的前提下,有效地...

  • 阴阳师式神普攻技巧_提升战斗效率

    2026-01-12

    在《阴阳师》这款游戏中,式神的普攻(普通攻击)虽然看似简单,实则是战斗中不可或缺的一部分。掌握好普攻技巧,不仅能够提高战斗效率,还能在关键时刻发挥关键作用。接下...

  • 阴阳师11月爱心图案画法_阴阳师攻略

    2026-01-11

    《阴阳师》11月的神秘图案是一个爱心,大家应该都知道了吧,很多玩家都觉得这个团太难画啦!许多玩家表示画了好久的爱心都触发不到。其实爱心图案并不难,玩家需要找准几...

  • 阴阳师器灵快速刷取方法_器灵获取攻略

    2026-01-11

    在《阴阳师》这款游戏中,器灵作为角色的强力辅助,不仅能增强角色的战斗能力,还可以为玩家带来丰富的游戏体验。然而,对于许多玩家而言,器灵的获取并非易事。如何在《阴...

  • 阴阳师手游_阴阳师攻略

    2026-01-11

    在复杂多变的《阴阳师》游戏世界里,回归玩家如何快速适应并提高贡献值以跟上游戏节奏,是许多玩家迫切想要解决的问题。贡献值是衡量玩家在游戏内活跃度和贡献度的重要指标...

  • 阴阳师火水风麒麟阵容推荐_火水风麒麟阵容攻略

    2026-01-10

    阴阳师是一款以回合制的战斗的玩法来打造的一款游戏,火水风麒麟是近期较受欢迎的高分阵容,那么阴阳师火水风麒麟阵容应该怎么搭配?下面小编就可以为大家带来阴阳师火水风...

  • 阴阳师拘灵遣将技能攻略_阴阳师手游技巧

    2026-01-10

    在游戏《阴阳师》中,每个式神都有自己独特的技能和战斗风格。拘灵遣将作为SSR式神之一,以其强大的控制能力和输出能力,在多种战斗场景中都占有一席之地。本文将为各位...

  • 桃花妖谷子打法攻略_阴阳师手游

    2026-01-09

    《阴阳师》自上线以来就因其精美的画风和丰富多样的玩法受到玩家的热烈欢迎。作为游戏中的经典副本之一,桃花妖谷子的挑战让无数玩家跃跃欲试。但不少玩家可能对如何有效应...

  • 新庭院使用方法详解_阴阳师新庭院攻略

    2026-01-09

    在《阴阳师》这款游戏中,庭院不仅是玩家的居所,更是展示个性与提升游戏体验的重要场所。随着游戏版本的更新,新庭院的使用方法也随之变化。本文将为各位痒痒鼠们详细介绍...

  • 阴阳师手游_式神之刃攻略

    2026-01-09

    《阴阳师》作为一款以日本平安时代为背景,结合了和风元素的策略式卡牌游戏,它以其精致的画面、丰富的剧情和深度的战斗系统吸引了众多玩家。游戏中的式神是玩家的战斗伙伴...

  • 天魔咒使用技巧与效果解析_阴阳师攻略

    2026-01-09

    开篇核心突出:《阴阳师》作为一款受欢迎的策略卡牌手游,其中的天魔咒技能是玩家提升角色实力的关键。本文将详细介绍天魔咒的正确使用方法,并解析其强大效果,为各位玩家...

  • 阴阳师点击特效更换_个性化设置攻略

    2026-01-09

    在当今丰富多彩的网络世界中,用户对视觉体验的要求越来越高。《阴阳师》这款游戏中,点击特效更换与个性化设置不仅能够提升玩家的视觉体验,还可以彰显个性。本文将详细指...

  • 阴阳师觉醒材料快速获取攻略_阴阳师手游技巧

    2026-01-08

    在《阴阳师》这款流行的手机游戏中,觉醒材料是提升式神能力的关键资源。许多玩家为了快速获取这些材料,往往会寻求各种技巧和方法。本文将系统地介绍如何有效地获取阴阳师...

  • 阴阳师离封战斗挂机技巧_阴阳师手游攻略

    2026-01-08

    阴阳师作为一款深受欢迎的策略型手机游戏,其战斗系统复杂多变,对策略要求颇高。在众多战斗类型中,离封战斗以其特殊性和挑战性,吸引玩家不断研究新的战斗策略。本文将深...

  • 幽灵切割玩法详解_阴阳师攻略

    2026-01-08

    《阴阳师》作为一款深受广大玩家喜爱的日本风格角色扮演游戏,自上线以来就以其独特的游戏体验和丰富的角色系统吸引了众多玩家的关注。而幽灵切割作为游戏中的一个核心技能...

  • 久次良技能解析_阴阳师攻略

    2026-01-08

    《阴阳师》中的SR式神久次良是一位输出拉条双向发展的式神,从面板属性来看,就攻击还可以,算得上是S级中垫底的水平,生命是个很脆皮的地方,只有C防御还不多达到了S...

  • 阴阳师斗技应对偷狐狸策略_阴阳师斗技技巧

    2026-01-07

    阴阳师的斗技环节是游戏的一大亮点,而面对对手狡猾的偷狐狸战术,如何应对成为了许多玩家头疼的问题。本文将深入解析阴阳师斗技中应对偷狐狸的策略,帮助你提升战斗技巧,...

图文推荐

关于本站|下载帮助|下载声明|软件发布|联系我们

Copyright © 2026 www.hpxrj.com.All rights reserved.

备案号琼ICP备2026002670号-1

11111