emfxclouds插件是maya的云制造插件,大家所找的maya体积云插件也是这个,可以让maya快速制作出各种各样的云彩,如:流体云、体积云等,非常方便,有需要的朋友,赶快下载体验吧!
拷贝脚本emfxClouds.mel 文件到路径C:Users*Documentsmaya201*-x64scripts
拷贝 图标C:Users*Documentsmaya201*-x64prefsicons
记得要重启maya(重要)
source emfxClouds.mel;
source AEfluidEmitterTemplate.mel;
emfxCloudsCreateUI();
把上面这段mel语言在maya编辑器中或者命令行输入,然后鼠标中键拖动到工具架,修改工具架命令完成。
手动输入工具架的图标和名字。
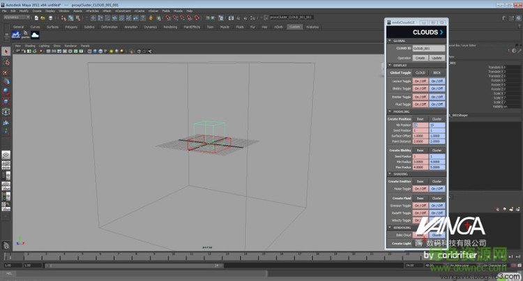
点击之前设置好的工具架命令,会弹出cloud创建云面板;
工作方法,依次往下点击创建就可以了(除了display显示之外);
工作原理
1.最开始创建的是一个流体框和2个矩形框(layout);
2.接下来是在这个layout框中继续创建随机点;
3.以这些随机点之后创建融合球;
4.在这些球表面随机发射粒子;
5.以这些粒子作为发射器发射流体;
6.烘焙(固话)流体;
7.添加灯光渲染。
关于云的结构分为两部分,上部分为cluster,下半部分为base,底部比较平。


点击global中的create创建layout三个框,最大的是流体框,蓝色的是cluster的框,下半部红色为base框。

这时候可以复制cluster和base的框,构建自己喜欢的形状

继续往下 跳过display显示,点击modeling创建create position创建点的位置

然后往下点击创建create blobby surface创建融合球;

在融合球的基础上创建粒子 create emitter创建发射器,在秋天表面发射,并且可以打开noise toggle切换出抖动的粒子;

接下来创建fluid创建流体,点击create fluid

这时候你可以看到上下有两个流体框,但是播放并没有流体出来,所以所以点击emission toggle,激活发射,播放时间条就可以看到流体出现;

按5切换显示,并且等到体积适合的时候可以点击rendering下的bake cloud固化云

最后添加灯光,可以选择白色灯和rgb颜色灯(后者细节较多,并且可以作为灯光范围调整)

