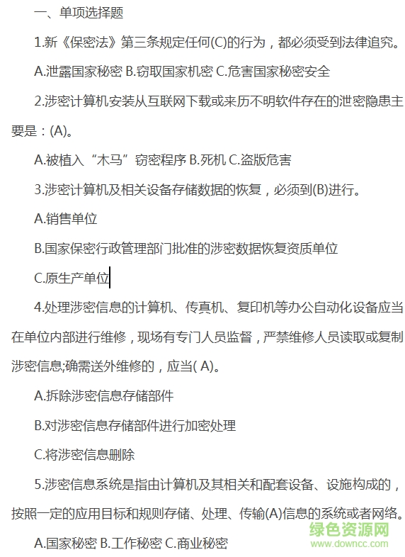
2018百万网民法律知识竞赛答案是专门为江西省发起的百万网民法律知识竞赛打造的题库答案,答案是根据最新最全的题库打造,用户可以随时随时的学习,让你轻松获取更多的法律知识,需要的用户快来绿色资源网下载吧!
2018百万网民法律知识竞赛答案是2018年法治江西网推出的百万网民法律知识竞赛的题库答案资料,想要参加此项竞赛的选手可以先通过这份题目以及答案资料了解竞赛的难易程度,同时也可以在浏览的过程中提高自己的答题能力,快来下载,开启法律知识竞赛学习吧!

1、《中华人民共和国保守国家秘密法》已由中华人民共和国第十一届全国人民代表大会常务委员会第十四次会议于_2010年4月29日_修订通过,自_2010年10月1日_起施行。
2、国家秘密是关系国家的安全和利益,依照法定程序确定,在一定时间内只限一定范围的人员知悉的事项。
3、国家机关和涉及国家秘密的单位保守国家秘密的日常工作,由本机关和本单位管理。
4、《新保密法》共有_六_章五十三条。
5、《新保密法》规定,一切国家机关、武装力量、政党、社会团体、企业事业单位和公民都有保守国家秘密的义务。
6、《新保密法》的立法依据是宪法。
7、国家保密行政管理部门主管全国的保密工作。县级以上地方各级保密行政管理部门主管本行政区域的保密工作。国家机关和涉及国家秘密的单位(简称机关、单位)管理本机关和本单位的保密工作。
8、国家秘密及其密级的具体范围,由国家保密行政管理部门分别会同外交、公安、国家安全和其他中央有关机关规定。
9、机关、单位确定、变更和解除本机关、本单位的国家秘密,应当由承办人提出具体意见,经定密责任人审核批准。
10、机关、单位应当按照国家秘密及其密级的具体范围的规定确定密级,同时确定保密期限和知悉范围,不能确定保密期限的,应当确定解密的条件。
非常全面的学习知识,同时涉及多个不同的题型,让你掌握更加的全面!